九哥快乐八第26053期总书记数据属性分析,上期仅圈子四胆中二;
温馨提示:需要当期选二及组合数据表的朋友们,请进圈查看每天更新组合跟随数据表!圈内还有大咖们的实票分享及九哥的短期追号、直播结束的圈子补号!祝你好运!

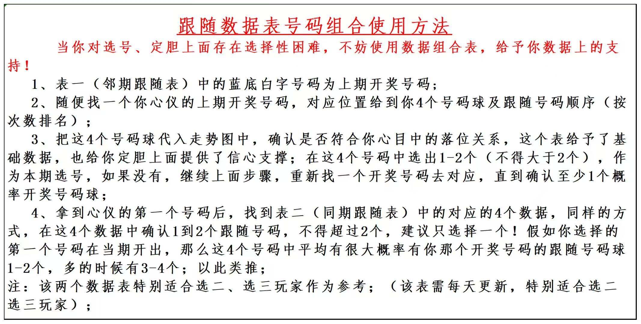
组合数据表使用方法:

欢迎阅读九哥26053期快乐八组号及走势分析,今日直播间有免费福利,下午6点欢迎来九哥直播间上麦探讨!九哥等你,不见不散!
首先,回顾26052期的开奖情况:

上期开出奇偶比:11﹕09;大小比09﹕11;区间05﹕06﹕05﹕04;和值:785;重码4个,分边号码6个;
以下是对26053期快乐八选号分析:
快乐八 一区间【01-20】:

一区上期开出5个号码球,均值开出;01 05是本期规律码,上期就明确指出01是本期号码球,第四次走遗漏三,热态回补码,本期可无脑主做;02 03 04观察是宜;05规律码加点位形态码,遗漏对称码,第四次走遗漏5点位,这里05可带上06的三重做连号主防,不错的复式连号防守码;07虽然是高遗漏属性码,10期值空一空一点位,没有跟随数据支持,加之分边属性极低,虽然规避不掉,但也不适合主做;08 17被11的开出压走势码,下一期去做空4对称比较合适;09风险码;孤码11 13在一区中部开出二择一走重,那么就是非11莫属,百期值热态及走重属性11都优于13,所以这里的11看重带上形态码10高分边属性的回补码做连号主防,这里的12也是复制形态码,唯一的是12数据属性较低,可考虑回补做号,12放拖码,10 11二择一主做推荐11;13 PPT形态,百期值数据也较低,可观察;14走重空2空二点位,区间的03上上期同形态,也没开出,在百期值盘里,这种遗漏属性仅看到一次,所以果断放弃;15基于数据属性建议观察;16百期值无遗漏4,下一期做走重漏5属实非常不错的选择;;18受19开出压走势码,本期看了19走重,所以这里可防18 19的同出,18不建议单做;尾部20风险码;
一区间推荐主做号码:01 05 06 10 11 12 19;防守号码:07 18;
快乐八二区间【21-40】:
二区间上期开出了6个号码球, 热态开出;龙头的21 22没看待啥走势;23 24风险码;25是两期号,本期可防为主;空位三斜连的26,基于分边属性属实太低,属于冷分温冷点位,不建议做号;上期27 29两码分边开出,均属于大遗漏开出,那么这里选择一码走重做防,推荐27,做走重属性及跟随数据属性,27优于29;梅花28,第九次走遗漏1点位,鉴于遗漏2也是8次,这个号码球可考虑两期做号,带上27做连号主防,复式码;29 30风险码;5斜连的31看好可做,不建议高倍胆码;梅花码33本期321顺位遗漏点位,高数据码,第七次走遗漏1点位,分边属性也非常不错,可带上32三重形态码做连号主做,32 33二择一主做推荐33;34四重不建议;三连转三斜连的35,高分边属性码,第六次走遗漏3点位,复制34遗漏属性,本期可主防;36 37二择一推荐37的遗漏5;尾部38 39 40风险码;
二区间推荐主做号码:25 27 28 32 33 35 37;防守号码:21 31 36;
快乐八三区间【41-60】:

三区间上期出了5个号 码,均值开出;39 41属于本期的形态绝杀码,看好可做,但是这里九哥建议放弃;42点位形态码,第三次走遗漏3,大遗漏回补码,可作为回补做号,不错的复式码;43-46风险码;47 49完美阶梯码,二择一推荐49走重主防;高数据码48,空位斜连回补码,多线斜连码,基于高跟随数据,这里的47 48防即可;50 51 52风险码;第三次走遗漏3的53,高数据码,是一个两期号码球,本期小防建议下期可主做;这里的54基于上期59开出,压走势码,可考虑53 54或54 55的连号开出带出54的思路做号,这里的54不建议单做,也不建议做胆;55形态复制可做防;56 57 58 59风险码;尾部一码60,空位斜连回补码,第五次走遗漏2点位,两期号码球,本期可做防;
三区间推荐主做号码:42 49 53 54 60; 防守号码:47 48 55;
快乐八四区间【61-80】

四区间上期开出了4个号码;温态开出;61 62 63三码推荐本期62 63可主做,61小防,62 63二择一主做还是推荐62热码,当然63也是本期非常不错的号码球;64形态遗漏规避码;三斜连的65虽然受压走势,遗漏对称码,第六次走遗漏2,高分边属性码,可主防,不建议主胆;69 70风险码;70 71隔期下面,推荐71主防,毕竟本期的两个大遗漏空一67 71,可做一码大遗漏空一回补,推荐71;72 73以防为主;74是本期的210顺位遗漏,鉴于走重属性较低,小防;75-79段,近期冷态状态中,可适当关注即可,不建议在这个区域选择高倍胆码,这里5码非要选择一码推荐75回补;尾部80可看走重,做01 80连号防守,不建议01 80双码均做在胆码里面,毕竟01 80百期值已经降到3次,属于冷态组合;
四区间给到主做号码球:62 63 65 68 71 80; 防守号码:61 67 72 73 75;
综合 上面对四个区间的详细分析:
26053期预计播间主讲大底: 01 05 06 10 11 12 19 25 27 28 32 33 35 37 42 49 53 54 60 62 63 65 68 71 80;
九哥免费资讯文章快乐八第26053期公推一胆码:65;
以上图文均属作者个人观点,对错勿怪!参考他人,相信自己!
该文章系本期第一次看号思路,可能与下午6点直播间讲解有所出入,更详细精准的做号点位及思路,请移步九哥聊快八直播间!
请自觉规范直播间用语,粉丝及连麦嘉宾发言仅属个人观点,理性参考!
欢迎评论、关注!每天下午6点九哥直播间等你!
感谢阅读九哥免费资讯文章,更欢迎喜欢以数据加走势形态组号的朋友对九哥的关注!
温馨提示:跟车做好计划,不要掉队,不然容易错过大奖!建议购买周卡、月卡跟随九哥一周或一个月看结果!周卡210元,6张免单卷,有效期10天;月卡999元,30张免单卷,有效期35天,可省150元!感谢大家对九哥的信任与支持!九哥定不负众望!切记,理性参与!


