九哥快乐八第26068期走势分析,上期文章一码中,圈子四胆中二!开播选二复三中!

官方推出:直播间主播月卡活动可优惠111元,仅三天!需要的朋友可点击文章尾部“主播卷包限时优惠”抢购!!!可跟随或关注九哥小车一个月,九哥成绩有目共睹!感谢你一直的支持!!!

本期圈子跟随组合数据表、热榜、数据风险码、区间选号指标已经更新!请圈子的朋友查收!需要长期在圈子的朋友,建议直接周卡(可免费查看主播6次小车推荐)或直播间消费210元可申请入圈7天;

温馨提示:需要当期选二及组合数据表的朋友们,请进圈查看每天更新组合跟随数据表!圈内还有大咖们的实票分享及九哥的短期追号、直播结束的圈子补号!祝你好运!

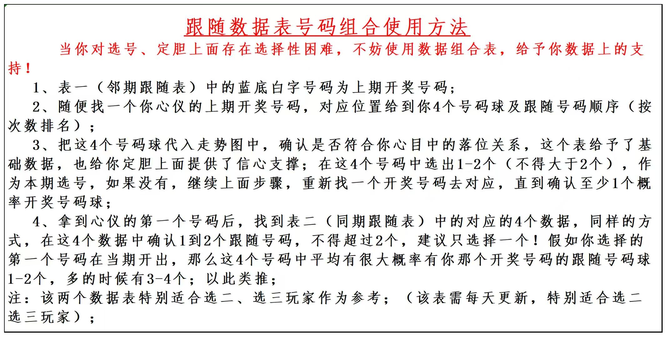
组合数据表使用方法:

欢迎阅读九哥26068期快乐八组号及走势分析,今日直播间有免费福利,下午6点欢迎来九哥直播间上麦探讨!九哥等你,不见不散!
首先,回顾26067期的开奖情况:

上期开出奇偶比:09﹕11;大小比10﹕10;区间07﹕04﹕04﹕05;和值:739;重码1个,分边号码8个;
以下是对26068期快乐八选号分析:
快乐八 一区间【01-20】:

一区上期开出7个号码球,热态开出;03复制形态码,加08高数据码,03 08是本期0字头重点回补码,主防05的规律码开出,毕竟这个规律码已经连续多期开出;04看好可做;5连下面,主观指导思路不建议做号,比较看好的重码是一码14,本期的14 16还是建议二择一主做或主胆,11可考虑捞回做号;孤码16走重可带上17做连号防守,19小防即可;01 02 06 07 09 10 11 12 13 15 18 20风险码;
一区间推荐主做号码:03 08 14 16 17 防守号码:04 05 11 19;
快乐八二区间【21-40】:

二区间上期开出了4个号码球, 温态开出;232 4连红,推荐看24走重,分边22 25本期可二择一主做或主胆,推荐22;24 25可连号复式码防守;点位形态码28,高数据,基于没有遗漏属性支持,但是这个跳空隔期三斜连,28 29同形态,这里基于数据推荐28主做;32遗漏对称,高数据码,第五次走遗漏2点位,这里可带上33做连号主防或不错的防守复式码;30本期321顺位遗漏,可防;3字头中部的35,大遗漏36的边码,第五次走遗漏4的高数据码,本期可主防或主做;39遗漏对称可防;23 26 27 29 31 36 37 38 40风险码;
二区间推荐主做号码:22 24 25 28 32 33 35 防守号码:21 30 34 39;
快乐八三区间【41-60】:

三区间上期出了4个号 码,温态开出;上期43孤码走重,本期三重必防,,45遗漏对称,百期值温态偏冷码,无脑做回补吧;空位三斜连的49,第七次走遗漏2点位,4字头尾部的46 47 48 49 50五码可做不错的拖码防守,五择一推荐49主防;斜连回首掏三斜连的52和上期的68同形态,小数据码,可做防,不宜高倍胆码;大遗漏11期值的55,百期值热态码,从百期最大遗漏6,到现在本期最大遗漏12,本期保持热态极高跟随数据,可考虑这个隔期跳空的三斜连码做回补主防;41 42 44 51 53 56 57 58 59 60风险码;
三区间推荐主做号码:43 45 49 52 55 防守号码:46 47 48 50 54;
快乐八四区间【61-80】

四区间上期开出了5个号码,均值开出;五斜连的62,高数据码,连号走重二择一推荐码,6字头中部的65,隔期跳空三斜连码,大遗漏分边码,基于本期的63形态规避码,所以65必防,不宜高倍胆码;6字头尾部的68 69是本期区间中部的重点码,可连号主防或主做,二择一推荐5期值的68;71小防;孤码75这里本期主推荐看分边 码74 76,鹅组住在推荐76,毕竟74没有遗漏值支持;尾部79 80二择一推荐79做防,80风险码;61 63 66 67 70 72 73 77 78 80风险码;
四区间给到主做号码球:62 68 69 74 76 80 防守号码:
温馨提示:鉴于文章文字内容过多,各区间大部分风险码,没有描述其风险所在,需要了解其文章内容中的号码风险所在,请下午6点移步九哥直播间听区间每一个号码的详解!
综合上面对四个区间的详细分析:
26066期预计播间主讲大底: 03 08 14 16 17 22 24 25 28 32 33 35 43 45 49 52 55 62 68 69 74 76 80;
九哥免费资讯文章快乐八第26066期公推一胆码:76;
以上图文均属作者个人观点,对错勿怪!参考他人,相信自己!
该文章系本期第一次看号思路,可能与下午6点直播间讲解有所出入,更详细精准的做号点位及思路,请移步九哥聊快八直播间!
请自觉规范直播间用语,粉丝及连麦嘉宾发言仅属个人观点,理性参考!
欢迎评论、关注!每天下午6点九哥直播间等你!
感谢阅读九哥免费资讯文章,更欢迎喜欢以数据加走势形态组号的朋友对九哥的关注!
温馨提示:跟车做好计划,不要掉队,不然容易错过大奖!建议购买周卡、月卡跟随九哥一周或一个月看结果!周卡210元,6张免单卷,有效期10天;月卡999元,30张免单卷,有效期35天,可省150元!感谢大家对九哥的信任与支持!九哥定不负众望!切记,理性参与!


