九哥快乐八第26064期走势及数据属性分析,上期直播间公推四胆中三;
温馨提示:需要当期选二及组合数据表的朋友们,请进圈查看每天更新组合跟随数据表!圈内还有大咖们的实票分享及九哥的短期追号、直播结束的圈子补号!祝你好运!

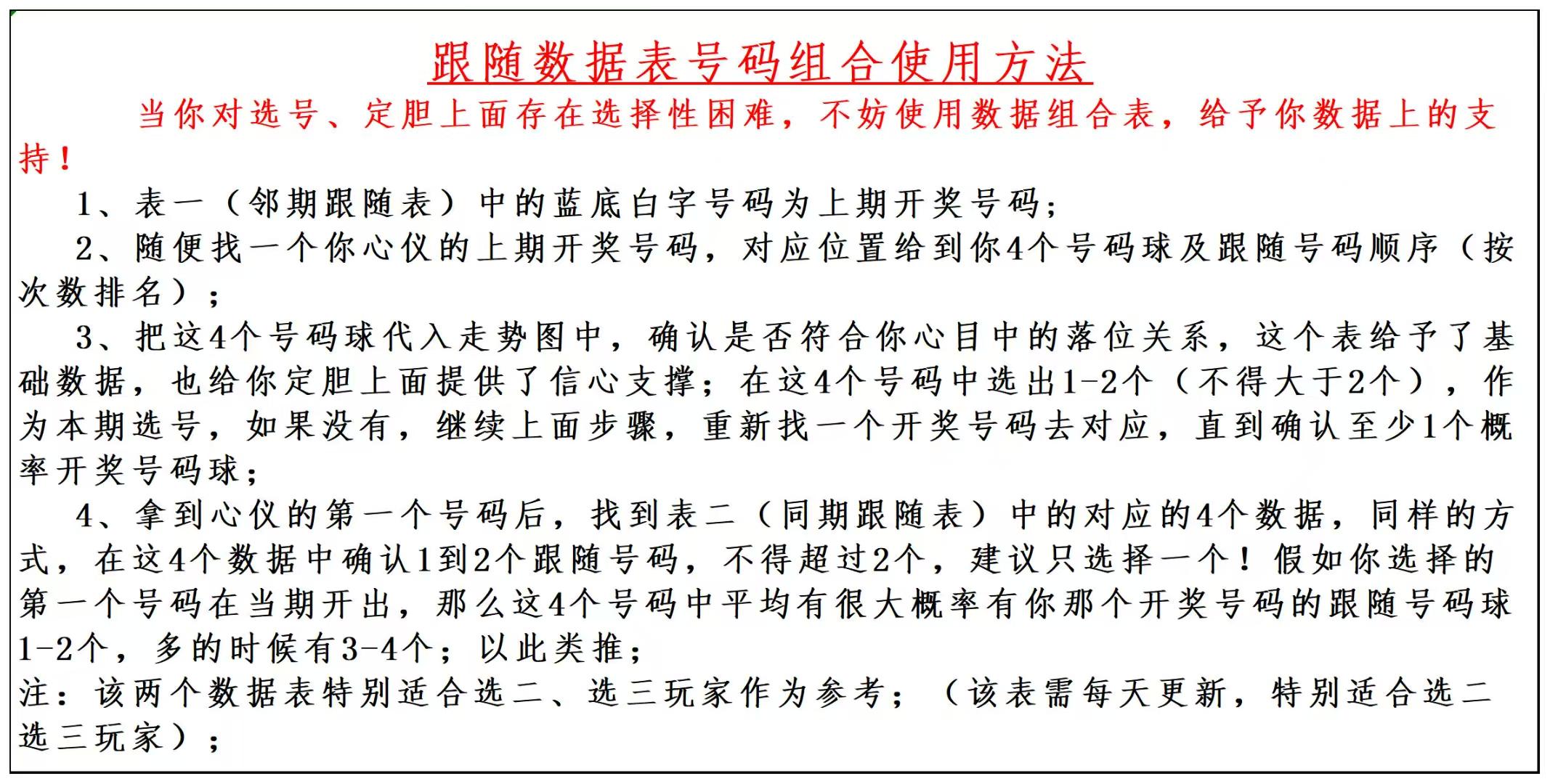
组合数据表使用方法:

欢迎阅读九哥26064期快乐八组号及走势分析,今日直播间有免费福利,下午6点欢迎来九哥直播间上麦探讨!九哥等你,不见不散!
首先,回顾26063期的开奖情况:

上期开出奇偶比:10﹕10;大小比09﹕11;区间05﹕06﹕03﹕06;和值:838;重码5个,分边号码6个;
以下是对26064期快乐八选号分析:
快乐八 一区间【01-20】:

一区上期开出5个号码球,均值开出; 02走重属性及跟随数据风险码;01是本期独七号码球,第二次走遗漏7,四斜连码,本期的01 09可二择一做号,这里推荐09走重主防,主做回补,但是09不建议高倍胆码,复式码;03梅花码,看好可做,建议小防;这里的05 07形态规避码;06小数据,第四次走遗漏2,06可连续两期做号;08 09这里本期不出意外,应该是二择一落球,可根据组合拿号;空位斜连回补的10,小防;11 12风险码;5432顺位遗漏的13,本期在14双重的分边,鉴于14双重在百期值里面就不分13,所以这里的13建议本期做防即可,去做14三重主防;分边15小防;16高数据码,第八次走遗漏1点位,可做防;尾部17 18 19 20四择一推荐19做防;
一区间推荐主做号码:06 08 09 14 16 防守号码:01 03 10 13 15;
快乐八二区间【21-40】:

二区间上期开出了6个号码球, 热态开出;21可做防;22是本期唯一321顺位遗漏码,第八次走遗漏1点位,可主做;23 24风险码;25 26本期应该是二择一落球,可靠根据组合拿号;27小防;28高数据,第七次走遗漏2点位,可连续两期做号;29 30 31风险码;32小数据,第四次走遗漏2点位,这里可考虑做28 32的同遗漏连码;33不建议大遗漏走重;夹心码34 36 39三码推荐一码36的独十主防;33 35 37 38 40风险码;
二区间推荐主做号码:22 25 26 28 32 36 防守号码:21 27 34 39;
快乐八三区间【41-60】:

三区间上期出了3个号 码,冷态开出;41 42 风险码;43可连续多期看好;44-47风险码;区间中部的48 三斜连回首掏完美三直连走势,第六次走遗漏1,48可连续两期主做,本期可带上49做连号防守;50 51 52风险码;53小防;54 55二择一推荐55主做,54小防;56 57 59风险码;这里的58小防,60可连续两期主做;
三区间推荐主做号码:48 49 55 60 防守号码:43 46 54 58;
快乐八四区间【61-80】

四区间上期开出了6个号码,热态开出;孤码62这里,可看62走重带上63主做连号防守,61可考虑遗漏回补小防的思路做号;64-67风险码;69第四次走遗漏4点位,左5斜连的多线斜连码,可主做带上68做连号主防;70风险码;71 72 73 74是本期看好连号开出的点位,本期看好两个连号点位:60 61 62 63/71 72 73 74,7字头尾部的75 76下面推荐76小防,尾部79 80推荐79小防,80风险码;75 77 78风险码;
四区间给到主做号码球:62 69 71 73 74 防守号码:61 68 76 79;
综合上面对四个区间的详细分析:
26064期预计播间主讲大底:06 08 09 14 16 22 25 26 28 32 36 48 49 55 60 62 69 71 73 74;
九哥免费资讯文章快乐八第26064期公推一胆码:28;
以上图文均属作者个人观点,对错勿怪!参考他人,相信自己!
本期快乐八跟随组合数据表(此表不作为付费内容,仅供参考):
该文章系本期第一次看号思路,可能与下午6点直播间讲解有所出入,更详细精准的做号点位及思路,请移步九哥聊快八直播间!
请自觉规范直播间用语,粉丝及连麦嘉宾发言仅属个人观点,理性参考!
欢迎评论、关注!每天下午6点九哥直播间等你!
感谢阅读九哥免费资讯文章,更欢迎喜欢以数据加走势形态组号的朋友对九哥的关注!
温馨提示:跟车做好计划,不要掉队,不然容易错过大奖!建议购买周卡、月卡跟随九哥一周或一个月看结果!周卡210元,6张免单卷,有效期10天;月卡999元,30张免单卷,有效期35天,可省150元!感谢大家对九哥的信任与支持!九哥定不负众望!切记,理性参与!
