双色球
大乐透
福彩3D
快乐8
排列3
排列5
七星彩
七乐彩

九哥快乐八第26063期走势及数据属性分析

2026-03-14 11:28:19

温馨提示:需要当期选二及组合数据表的朋友们,请进圈查看每天更新组合跟随数据表!圈内还有大咖们的实票分享及九哥的短期追号、直播结束的圈子补号!祝你好运!

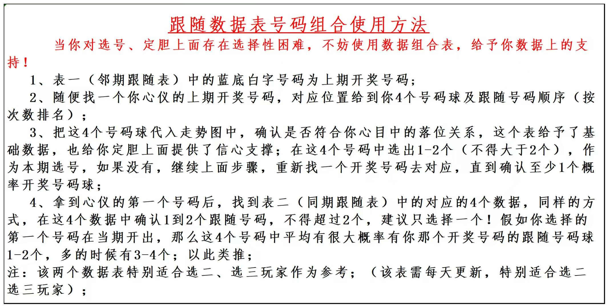
组合数据表使用方法:

欢迎阅读九哥26063期快乐八组号及走势分析,今日直播间有免费福利,下午6点欢迎来九哥直播间上麦探讨!九哥等你,不见不散!

首先,回顾26062期的开奖情况:

期开出奇偶比09﹕11;大小比11﹕09;区间06﹕03﹕05﹕06;和值835重码4个,分边号码8个;  

以下是对26063期快乐八选号分析:

      快乐八 一区间【01-20】: 

    一区上期开出6个号码球,热态开出;01 07是规律码,二择一推荐01主做;02 03形态码,二择一主推荐02的高分边属性码主做,03小防;04 05风险码;06小防即可;08高属性码,鉴于属于形态规避,不建议主做;09 12 13风险码;10 11这里可连号做防,二择一主做推荐11的回补;16 14这里本期应该是二择一走重,鉴于16 27 PPT同形态,选择了27,那么16就只能做防,14走重主做;夹心15小防;17这个空位斜连回补,高数据码,小防;20风险码;18 19这里本期可连号主做,可根据组合拿号;   

   一区间推荐主做号码01 02 11 14 18 19防守号码03 08 10 16 17;

快乐八二区间【21-40】:  

   二区间上期开出了3个号码球, 冷态开出;22是近期形态风险码;21没数据支持,21 22风险码;三斜连的23是近期的热态形态码,鉴于本期没有遗漏属性,这个号码可重点防守;24大遗漏回补风险码;25高数据,多线斜连码,鉴于遗漏属性,应该是下一期落球,本期做防;这里去重点关注26 27的连号开出;28形态规避码,29压走势码,所以28 29风险码;26 30交叉斜连,30对称遗漏,看好30可带上31做连号主防,二择一推荐31主做;32本期不看;33高数据,本期最大遗漏值11,可主防,不宜高倍胆码;3字头后面的号码球建议先观察;只看尾部一码40,第七次走遗漏一,主防;

      区间推荐主做号码26 27 30 31 33 40 防守号码23 25;  

快乐八三区间【41-60】: 

  三区间上期出了5个号 码,均值开出;41 42形态规避码;43 45 48三择一走重推荐48,看好48可带上49做连号主防;51小防;53小数据,第四次走遗漏4,可主做,看好53可带上52做连号防守;54风险码;55超过百期值最大遗漏值,看好可做;56 57 59风险码;这里可重点关注58 60偶连做防,二择一推荐60主做;  

  三区间推荐主做号码48 49 52 53 60 防守号码51 55 58;

快乐八四区间【61-80】

  四区间上期开出了6个号码,热态开出;61预判下一期开出;62高数据,第三次走遗漏4,上期68开出,本期可重点关注同路的62的回补;63考虑下一期走遗漏对称;6字头中部的64第四次走遗漏7,可带上65做连号防守,二择一推荐64主做;66 67风险码;孤码68这里走重做防,主看分边69的开出;70 71 72风险码;73 77 79 80四码,推荐73 80走重,二择一推荐80主做;

  四区间给到主做号码球62 64 69 73 75 80 防守号码65 68 78;

综合上面对四个区间的详细分析:

26063期预计播间主讲大底:01 02 11 14 18 19 26 27 30 31 33 40 48 49 52 53 60 62 64 69 73 75 80;  

九哥免费资讯文章快乐八第26063期公推一胆码:60;        

以上图文均属作者个人观点,对错勿怪!参考他人,相信自己!

该文章系本期第一次看号思路,可能与下午6点直播间讲解有所出入,更详细精准的做号点位及思路,请移步九哥聊快八直播间!

请自觉规范直播间用语,粉丝及连麦嘉宾发言仅属个人观点,理性参考!  

欢迎评论、关注!每天下午6点九哥直播间等你!

感谢阅读九哥免费资讯文章,更欢迎喜欢以数据加走势形态组号的朋友对九哥的关注!

温馨提示:跟车做好计划,不要掉队,不然容易错过大奖!建议购买周卡、月卡跟随九哥一周或一个月看结果!周卡210元,6张免单卷,有效期10天;月卡999元,30张免单卷,有效期35天,可省150元!感谢大家对九哥的信任与支持!九哥定不负众望!切记,理性参与!

快乐8热门专家 查看全部

墨丶小舞
26061期命中9码 06,13,18,20,21,28,42,47,76
最新推荐 3837???···
查看方案
来啊造作啊
26056期命中9码 16,39,40,48,50,65,69,71,73
最新推荐 4310???···
查看方案

快乐8技巧

查看更多