双色球
大乐透
福彩3D
快乐8
排列3
排列5
七星彩
七乐彩

九哥快乐八第26067期走势分析,上期直播间公推四胆全中!圈子追号第八期开出;

2026-03-18 12:25:32

温馨提示:需要当期选二及组合数据表的朋友们,请进圈查看每天更新组合跟随数据表!圈内还有大咖们的实票分享及九哥的短期追号、直播结束的圈子补号!祝你好运!

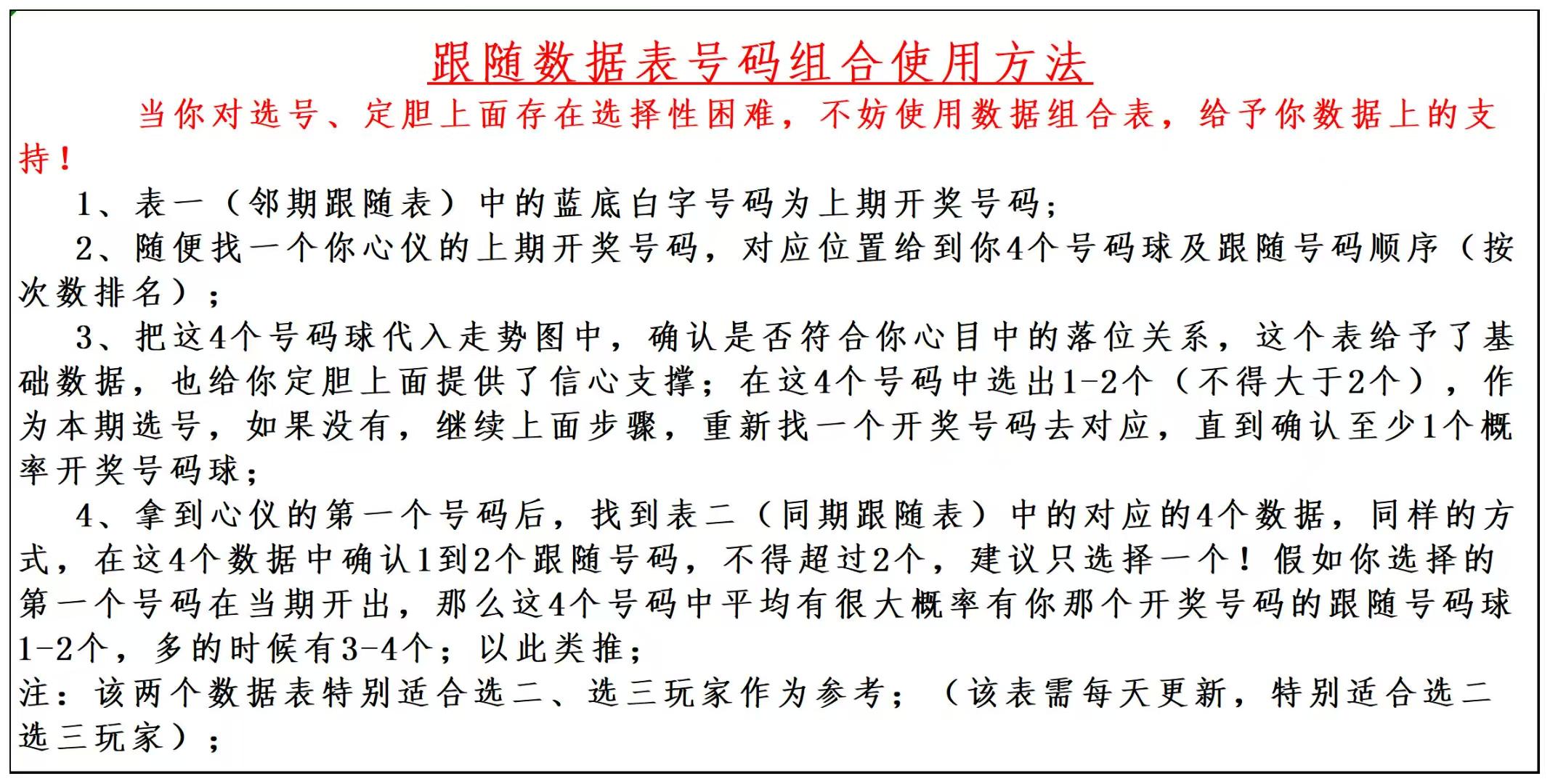
组合数据表使用方法:

欢迎阅读九哥26067期快乐八组号及走势分析,今日直播间有免费福利,下午6点欢迎来九哥直播间上麦探讨!九哥等你,不见不散!

首先,回顾26066期的开奖情况:

期开出奇偶比09﹕11;大小比10﹕10;区间07﹕03﹕07﹕03;和值720重码4个,分边号码8个;  

以下是对26067期快乐八选号分析:

      快乐八 一区间【01-20】: 

    一区上期开出7个号码球,热态开出;0字头上期继续暴热开出,本期可持续关注两码左右均值开出,首先看好一码仿形态的03,高分边属性码,02 03 04这里三择一推荐03主做,02 04小防即可;01 05风险码;06鉴于没有跟随数据,小防即可;梅花这里主看分边08的热态码走重,07梅花小防,分边09小防;10 12风险码;13遗漏对称,第五次走遗漏2点位,13是一个两期号,形态遗漏复制点位,可主防;高热码14,遗漏对称点位,可重点关注,鉴于数据属性太高,非常非常不错的复式码;16形态规避码,15 16风险码;17同遗漏对称,第四次落球走重的PPT形态码,不建议主做,小防吧;尾部18 19 20三择一推荐19分边主做,18 20风险码;  

 一区间推荐主做号码03 06 11 13 19;防守号码04 06 14 17;

快乐八二区间【21-40】:  

  二区间上期开出了3个号码球, 冷态开出;21小数据码遗漏对称点位,鉴于连续第六次走遗漏2,所以个人认为属于高风险码,做遗漏3吧;22是本期的12345乱码回补遗漏4的点位,第四次走遗漏4,大遗漏23的边码,鉴于上期27开出,所以本期的22不建议主胆或高倍胆码;2字头中部的号码球基本数据都还可以,根据形态,主推荐27 28连号防守,二择一主做推荐27,24 25 26做防;29 30 32风险码;小数据32,第四次走遗漏1点位,小防即可;33大遗漏空3回补码,可连续两期关注;34鉴于遗漏属性,风险码,36 37 38风险码;35第七次走遗漏3点位,高数据码吗,高遗漏属性码,鉴于上期30开出,本期35可重点关注,还是小心是宜;尾部39 40可连号做防,二择一主做推荐40,看39防,可重点关注61的组合开出;

      区间推荐主做号码27 28 32 39 40  防守号码22 24 25 26 33 35;

快乐八三区间【41-60】:

 

  三区间上期出了7个号 码,热态开出;41走重主防;42-46风险码;47第四次走遗漏3,可连续两期做号,本期小防;这里主看48的遗漏对称带上49做连号防守,48 49二择一推荐49的形态复制;50 51风险码;52斜连空位回补码,第十次走遗漏1,小防即可;53-57风险码;56 57 58三连下面,三择一主做推荐58走重;梅花59风险码;尾部60走重小防;  

区间推荐主做号码41 48 49 58 60  防守号码47 52 60;

快乐八四区间【61-80】

  四区间上期开出了3个号码,冷态开出;龙头61四斜连码,第四次走遗漏4,高分边属性码,可靠连续两期做号,本期可主防;62 64 65 67 70风险码;63的四重是基于数据属性,百期值63没有走过四重,所以本期的63可主防,不建议主胆;66是本期最大遗漏值,第五次走遗漏8,扁担斜连码,连续三期的扁担斜连未开出,所以本期的66基于分边属性也低,小防即可;三斜连的68,点位形态码,复制形态点位,高分边属性码,可主做,带上69小防做连号防守;71 80是四区两个遗漏4的号码球,这两个号码球,80被压走势,所以71做防;72第五次走遗漏2,高数据码,可做7字头的主做号码球;73 74 77 78 80风险码;75 76是7字头的关键两码,本期可连号主防复式码,二择一推荐主做76;79 80阶梯码,可做防79; 

  四区间给到主做号码球61 68 72 75 76 防守号码63 66 69 71 79;

温馨提示:鉴于文章文字内容过多,内容大部分风险码,没有描述其风险所在,需要了解其文章内容中的号码风险所在,下午6点移步九哥直播间听详解!

综合上面对四个区间的详细分析:

26066期预计播间主讲大底:  03 06 11 13 19 27 28 32 39 40 41 48 49 58 60 61 68 72 75 76

九哥免费资讯文章快乐八第26066期公推一胆码:61;          

以上图文均属作者个人观点,对错勿怪!参考他人,相信自己!

本期快乐八跟随组合数据表(此表不作为付费内容,仅供参考):

该文章系本期第一次看号思路,可能与下午6点直播间讲解有所出入,更详细精准的做号点位及思路,请移步九哥聊快八直播间!

请自觉规范直播间用语,粉丝及连麦嘉宾发言仅属个人观点,理性参考!  

欢迎评论、关注!每天下午6点九哥直播间等你!

感谢阅读九哥免费资讯文章,更欢迎喜欢以数据加走势形态组号的朋友对九哥的关注!

温馨提示:跟车做好计划,不要掉队,不然容易错过大奖!建议购买周卡、月卡跟随九哥一周或一个月看结果!周卡210元,6张免单卷,有效期10天;月卡999元,30张免单卷,有效期35天,可省150元!感谢大家对九哥的信任与支持!九哥定不负众望!切记,理性参与!

快乐8热门专家 查看全部

墨丶小舞
26061期命中9码 06,13,18,20,21,28,42,47,76
最新推荐 4434???···
查看方案
久美
26058期命中11码 05,19,21,27,29,42,47,53,66,69,74
最新推荐 428???···
查看方案

快乐8技巧

查看更多