九哥快乐八第26075期走势分析,上期直播间公推选二直溜溜中;
温馨提示:需要当期选二及组合数据表的朋友们,请进圈查看每天更新组合跟随数据表!圈内还有大咖们的实票分享及九哥的短期追号、直播结束的圈子补号!祝你好运!

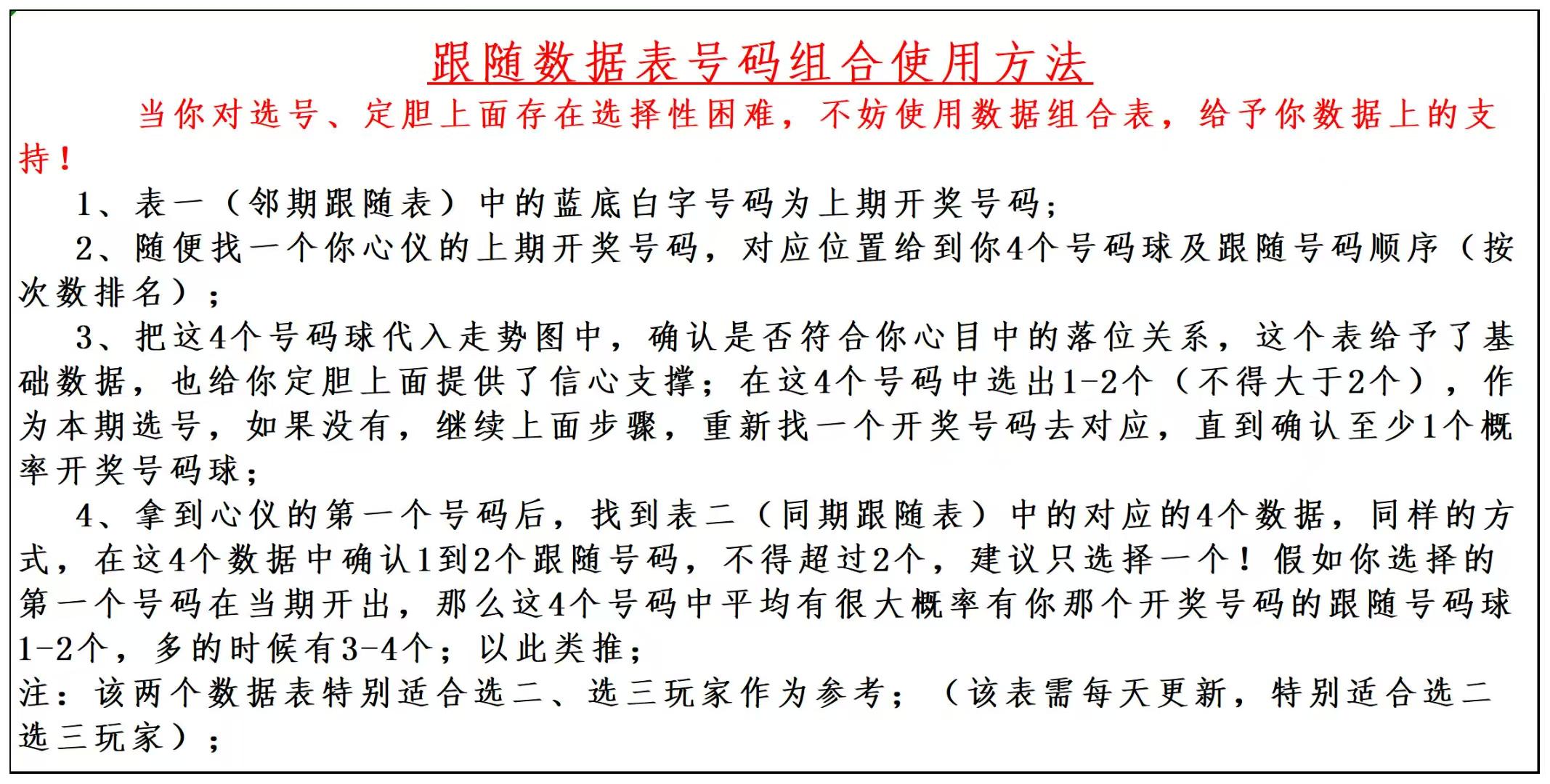
组合数据表使用方法:

欢迎阅读九哥26075期快乐八组号及走势分析,今日直播间有免费福利,下午6点欢迎来九哥直播间上麦探讨!九哥等你,不见不散!
首先,回顾26074期的开奖情况:

上期开出奇偶比:11﹕09;大小比08﹕12;区间09﹕02﹕03﹕06;和值:677;重码5个,分边号码3个;
以下是对26075期快乐八选号分析:
快乐八 一区间【01-20】:

一区上期开出9个号码球,热态开出;0字头04虽然被压走势,但是这个号码的形态及数据是无法抗拒的;08的三重,高数据码,0字头走重注销最好的号码球;孤码1,1的分边10,可考虑6期值点位的分边回补,高分边属性码,点位形态码;1字头上期开出4个号码球,四择一推荐16走重,看分边16的14 16组合做号;尾部19高数据码,第六次走遗漏2点位,可考虑主防;05 07 09 11 12 13 15 20风险码;
一区间推荐主做号码:04 08 14 16 19;防守号码:01 02 03 06 17;
快乐八二区间【21-40】:

二区间上期开出了2个号码球,冷态开出;小数据码21,第四次走遗漏3点位,本期的19 21这个位置可考虑二择一做号;26 27隔期下面,可双码复式码做防,二择一主做推荐26的高遗漏属性码;3字头三连下面不建议做号;3字头中部的36可做本期大遗漏回补码,带上35的高遗漏属性码,做3字头的连号主防;尾部39,走势形态码,可考虑39不二做遗漏属性的回补码;22 24 25 29 30 31 33 38 40风险码;
二区间推荐主做号码:21 26 27 35 36 39;防守号码:23 28 32 34 37;
快乐八三区间【41-60】:

三区间上期出了3个号 码,冷态开出;龙头41小数据码,完美阶梯落球,百期值走重属性9,可考虑走重主防;三重空2的48可仿50形态,的小数据码,第八次走遗漏2点位,可考虑48 主防;5字头中部的54斜连空位回补码,这里的空位斜连回补走势比较强势,本期的54开出有可能带出冷码55的走势,甚至56带上三斜连夜不为过!主看54 56的落球,二择一主做推荐56;尾部59 60可作为三区首位连号防守复式码;42 43 44 45 46 49 50 52 53 57风险码;
三区间推荐主做号码:41 48 54 56 59 60 ; 防守号码:47 51 55 58;
快乐八四区间【61-80】

四区间上期开出了6个号码,热态开出;孤码62小数据码,不做热态码,本期可看重主防,带上63做6字头的连号复式码防守,二择一主做推荐62,毕竟63根据数据是一个多期号;四斜连的68对称走势码,可考虑遗漏值回补做号;7字头四连下面,推荐主看形态码72 73走重带连的走势码做防,其他7字头号码球,以观察为主;61 64 65 66 69 70 71 75 76 77 78 79 80风险码;
四区间给到主做号码球:62 63 68 72 73 ; 防守号码:67 74;
温馨提示:鉴于文章文字内容过多,各区间大部分风险码,没有描述其风险所在,需要了解其文章内容中的号码风险所在,请下午6点移步九哥直播间听区间每一个号码的详解!
综合上面对四个区间的详细分析:
26075期预计播间主讲大底: 04 08 14 16 19 21 26 27 35 36 39 41 48 54 56 59 60 62 63 68 72 73 ;
九哥免费资讯文章快乐八第26075期公推一胆码:59;
以上图文均属作者个人观点,对错勿怪!参考他人,相信自己!
本期快乐八跟随组合数据表(此表不作为付费内容,仅供参考):
该文章系本期第一次看号思路,可能与下午6点直播间讲解有所出入,更详细精准的做号点位及思路,请移步九哥聊快八直播间!
请自觉规范直播间用语,粉丝及连麦嘉宾发言仅属个人观点,理性参考!
欢迎评论、关注!每天下午6点九哥直播间等你!
感谢阅读九哥免费资讯文章,更欢迎喜欢以数据加走势形态组号的朋友对九哥的关注!
温馨提示:跟车做好计划,不要掉队,不然容易错过大奖!建议购买周卡、月卡跟随九哥一周或一个月看结果!周卡210元,6张免单卷,有效期10天;月卡999元,30张免单卷,有效期35天,可省150元!感谢大家对九哥的信任与支持!九哥定不负众望!切记,理性参与!


